学会简介
登记事项
学会章程
学术自律
组织结构
专业委员会
工作委员会
地方学会
联系我们
通知通告
学会动态
地方学会动态
行业动态
会议计划
入会说明
联系方式查询
登录注册
专区资料
资深会员
青年人才智库
学术会议系统
中国制冷展
印度制冷展
西班牙制冷展
土耳其制冷展
中东制冷展
德国制冷展
其他制冷展
CAR-ASHRAE
CARIA
青年教师竞赛
《制冷学报》
中国制冷简报
高能效建筑
其他书刊
刊物订阅
奖励委员会
科学技术奖
院士推荐
青年科技奖
优秀工作者
青年人才托举
管理办法
背景及概况
委员会
文件下载
通知公示公告
见习工程师
助理工程师
工程师
高级工程师
资深工程师
工程师培训
工作群
章程
工作领域
新闻动态
制定的标准
标准购买
工作介紹
新闻发布
认证企业名单
查询系统
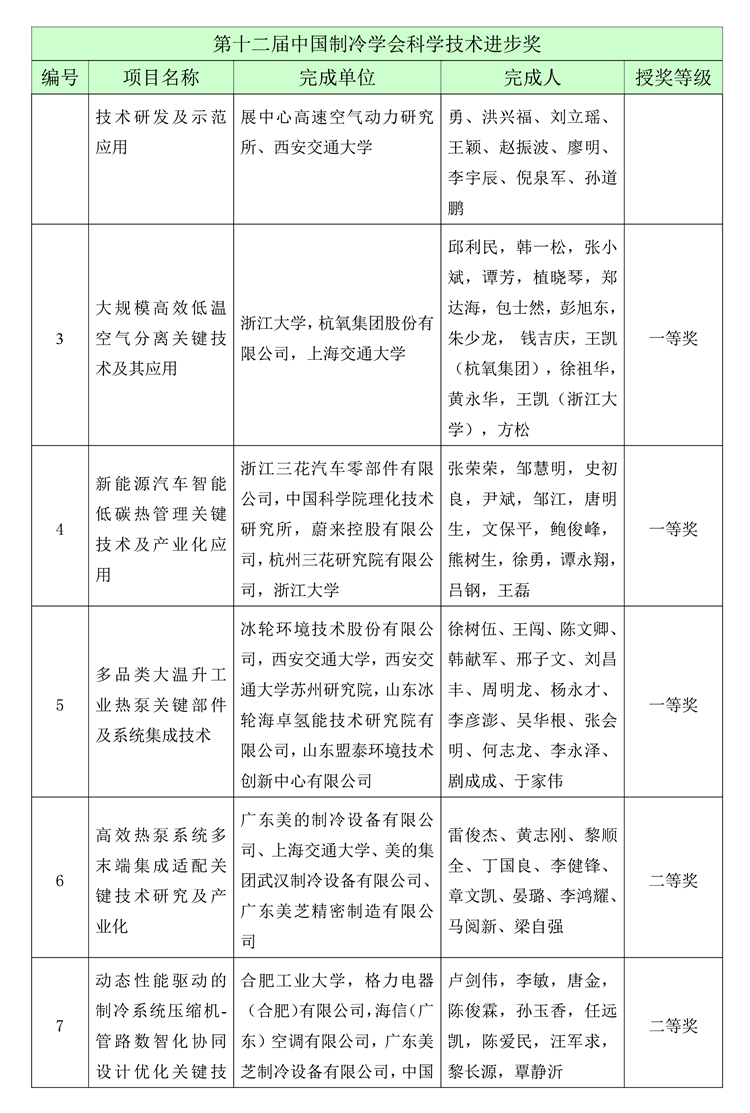
第十二届(2025 年度)中国制冷学会科学技术奖评选结果公示
—— 发布时间:2025-09-30 08:49:42 ——
上一篇:2025制冷节能降碳与制冷剂替代技术发展
下一篇:关于延长全国高等学校建筑环境与能源应用工